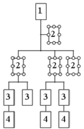
Puede seleccionar todas las cajas
de un nivel.
Para seleccionar las
cajas de un nivel:
1
Haga clic en la pestaña Inicio y luego elija Seleccionar niveles en la sección Editar.
Aparecerá el cuadro de diálogo Seleccionar niveles.
2 Elija los niveles que desee simplemente marcando
las casillas situadas a su izquierda, o utilice la opción Marcar todos
para seleccionar todos los niveles.
3 Haga clic en Aceptar para seleccionar las cajas de los niveles indicados. En el siguiente ejemplo, se ha elegido el nivel 2.
