Glosario
La agrupación garantiza que cada caja se quede en su fila actual aunque se añadan o eliminen otras cajas. Ello resulta útil si las columnas se utilizan para representar el nivel de experiencia en la empresa.
Permite dividir o ajustar una frase, de una línea a la siguiente, en lugar de obligar al texto a caber en una sola línea. (Se ha aplicado la función ajuste de línea a este párrafo).
Utilice el anclaje para conectar un objeto flotante en su a una. Cuando ancla un objeto flotante a una caja del organigrama, éste se moverá cada vez que mueva la.
El área ocupada por el organigrama. Este área consiste en una página o en varias colocadas una al lado de otra para producir una mayor superficie rectangular. Las líneas de puntos indican los márgenes entre dos páginas adyacentes. Por ejemplo:
OrgPlus añade y elimina páginas automáticamente del área de organigrama necesaria para contener el organigrama. Conserva la orientación de la página especificada en el cuadro de diálogo Configurar página.
Puede ascender una caja a un nivel superior dentro de un estilo de organigrama multicolumna si selecciona la opción Mantener agrupación.
Caja que representa a una persona que proporciona asistencia administrativa, asesoramiento o ayuda para la gestión a su (a veces llamada ”caja de personal”).
Hay disponibles distintos para mostrar el tipo concreto de relación entre el ayudante y el.
Al hacer clic en el botón secundario del ratón cuando el cursor se encuentra sobre un objeto o ventana, OrgPlus muestra un menú contextual que contiene comandos para ese objeto o ventana.
El bloque de un. OrgPlus dibuja automáticamente entre las cajas. La distribución de las cajas y las conexiones entre ellas forman un organigrama.
Caja situada en la cabecera del.
Un área del en la cual puede introducir información como, por ejemplo, el nombre de la persona o su salario.
Aplicación a la que puede vincular o un creado por una aplicación. OrgPlus funciona como una aplicación de servidor. Una aplicación cliente OLE como, por ejemplo, Microsoft Word, contiene una copia del organigrama.
Cajas con el mismo. Juntos, los compañeros forman un.
Puede descender una caja a un nivel inferior dentro de un estilo de organigrama multicolumna si selecciona la opción Mantener agrupación.
El modo en que se distribuyen loss en lass. Las cajas pueden tener distintos diseños de campo.
Un modo de representar la relación de un hacia un. Los estilos de ayudante se encuentran disponibles en el menú Estilos.
La distribución concreta de las cajas respecto a. Todas las cajas subordinadas pueden tener su propio estilo de organigrama. Los estilos de organigrama se encuentran en el menú Estilos de organigrama.
Puntero direccional al finar de una línea. Utilice flechas para destacar la información importante en el o para indicar el flujo de los procedimientos o decisiones.
Formato de archivo de imágenes compatible con muchas aplicaciones de DOS, Windows y Macintosh.
Un tipo de campo utilizado para realizar cálculos en su.
Caja que tiene otras cajas subordinadas que dependen de ella.
Una o más cajas que comparten la responsabilidad de un grupo de subordinados. Las cajas resaltadas en la siguiente ilustración, representan gerentes adjuntos.

Puede mostrar esta relación mediante el estilo de gerente adjunto.
Todas las cajas subordinadas al mismo, excepto las cajas. Un grupo es también un conjunto de cajas que cumplen unos requisitos determinados.
Puede incorporar un objeto en un documento cliente OLE. Cuando incorpora un objeto en un documento cliente OLE, coloca una copia del objeto original en el documento cliente. Entonces ya es completamente independiente del organigrama original. Puede editar el objeto incorporado separadamente del organigrama original.
Las líneas que OrgPlus dibuja automáticamente para conectar las cajas en el.
Las líneas de página delimitan las zonas de cabecera y pie de página, los márgenes de impresión y los saltos de página. Estas líneas no se imprimen.
Un formato de archivo de imagen estándar para gráficos. OrgPlus permite copiar imágenes BMP al portapapeles y desde éste. Asimismo, permite copiar o cortar cualquier parte visible de su al portapapeles en este formato.
Un formato de archivo de imagen estándar para gráficos. Los metarchivos necesitan menos espacio en disco que un común.
se encuentra en el nivel 1 del organigrama. Las cajas directamente subordinadas a esta se encuentran en el nivel 2. Las cajas subordinadas a las del nivel 2 se encuentran en el nivel 3, y así sucesivamente. Las cajas negras en la siguiente ilustración se encuentran en el nivel 4.
Organigrama o parte de éste que puede ubicar en otra aplicación de Windows mediante.
Representación gráfica de información jerárquica.
Una plantilla define todos los parámetros del formato de un organigrama. Al aplicar una plantilla se establece el formato de elementos del organigrama tales como cajas y líneas. El uso de plantillas le evita el esfuerzo de tener que dar formato de forma individual a cada elemento del organigrama. El uso de plantillas en OrgPlus se asemeja mucho al de Microsoft PowerPoint o Word.
Ubicación de almacenamiento temporal en Windows. Utilice los comandos cortar y copiar para colocar los elementos en el portapapeles y utilice el comando pegar para pegar los elementos del portapapeles al.
Una caja y todos sus descendientes.
Una relación especial entre dos cajas del. Una línea de puntos indica normalmente que una caja dispone de alguna medida de autoridad sobre la otra caja.
Aplicación que puede crears a un vínculo o incorporar en una aplicación. Una aplicación servidor OLE como OrgPlus crea el organigrama; una aplicación cliente OLE como Microsoft Word contiene el organigrama.
Un pequeño cuadrado en la esquina inferior derecha de las cajas de gerente. Indica que la caja tiene cajas. Haga clic en el símbolo de rama para mostrar u ocultar la rama.

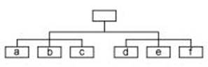
Agrupación de cajas dentro de un grupo mayor. En la siguiente ilustración, las cajas a, b y c corresponden a un subgrupo, mientras que d, e y f forman parte de otro subgrupo. Ambos subgrupos pertenecen al mismo porque tienen el mismo.
Cualquier caja que dependa de otra.
Estándar internacional de codificación de caracteres, mantenido por el Consorcio Unicode (http://www.unicode.org/). Este estándar de codificación proporciona la base para el procesamiento, almacenamiento e intercambio de datos de texto en cualquier idioma en todos los protocolos de software moderno y tecnologías de la información.
OrgPlus es compatible con la vinculación e incorporación de objetos (OLE), una función que le permite crear y editar un organigrama en OrgPlus, y transferir una copia automáticamente a otra aplicación. Los procesadores de texto y los programas de presentaciones de sobremesa son otras de las aplicaciones compatibles con OLE. Cuando haya vinculado su organigrama o lo haya conseguido a una aplicación cliente OLE de Windows, podrá hacer doble clic sobre el organigrama y editarlo desde otra aplicación.
Puede incorporar un vínculo a un objeto en un documento cliente OLE. Cuando incorpora un vínculo a un objeto en un documento cliente OLE, el objeto aparecerá en el documento cliente. Dicho documento se actualizará automáticamente cuando realice algún cambio al documento OrgPlus original.
Ventana que contiene una miniatura de todo el. Haga clic en la ventana de miniaturas para navegar a cualquier parte del organigrama.